上海雅饰窗实业有限公司
弘扬传统文化,破除封建迷信
倡导科学理念,促进社会和谐

紫薇斗数照

时间 : 2026-01-15   | 最后更新:2026-01-15 作者:上海雅饰窗实业有限公司

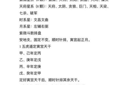
一张命盘很多星,四化也飞来飞去,如何能快速地一眼看出命主的大致轮廓呢?答案就是看宫干。提起宫干很多人就马上想到四化,但是既然是“快速”,这里就用不着四化,用的只是十天干的基本含义。下面是十天干的基本含义:

1、甲木:为阳性,代表栋梁、森林之木,形貌高大雄壮、粗野胆大、威武坚强、大方仁义、缺乏应变力。

2、乙木:为阴性,代表花草树木,性质柔软,形貌苗条秀丽、适应力强、心地善良、谦虚善于应变。

3、丙火:为阳性,代表太阳之火,主文明之象,性情心急耿直、威仪凛然、大方热情。

4、丁火:为阴性,代表灯烛之火,如夜空的星光,有同情心、温和而消极、敏感多疑。

5、戊土:为阳性,代表城墙之土,沉稳忠厚、重名誉诚信、古板而忙碌。

6、己土:为阴性,代表田园之土,个性内敛、有才艺和内涵、谨慎精明。

7、庚金:为阳性,代表刀斧之金,性情刚直不屈,好胜爱出风头、豪爽、有企图心。

8、辛金:为阴性,代表首饰之金,性情柔软细腻,秀气有气质、助人为乐、虚荣缺乏魄力、重感情而意志不坚。

9、壬水:为阳性,代表江河湖海之水,热情澎湃、乐观外向、聪明任性、善谋略把握时机。

10、癸水:为阴性,代表雨露井泉之水,滋润万物,平静内向、重情调好幻想、能坚忍而好钻牛角尖。

这些是十天干的基本性质,并不局限于紫微斗数里,像风水、奇门遁甲等只要看到十天干,一样是这些性质,而到了紫微里,命宫所处的“干”,就代表这人的性质,例如:

命宫干甲的人,特立独行,不荫他人也不为人所荫;

命宫干乙的人,独来独往自得其乐,多得女性帮助;

命宫干丙的人,男命得女性帮助;

命宫干丁的人,敢作敢当,不怕毁誉;

命宫干戊的人,稳重深沉,帮助别人多,被人帮少;

命宫干己的人,多荫他人,为别人花钱或钱财容易被骗破损;

命宫干庚的人,荫他人而不被人所荫,换言之就是博爱;

紫薇斗数照

命宫干辛的人,爱面子,重感情,意志不坚,魄力不足;

命宫干壬的人, *** 、自负、占人便宜;

命宫干癸的人,破耗、起伏大、多从事自由业。

甲丁庚属天,多 *** ;

乙戊辛属地,多荫人;

丙己壬属人,多靠天且靠己;

癸不属天地人,起伏大,成败不定;

这样就能不看星不看四化就得出一个人的大致轮廓,比如一个人命宫干为辛,这人爱面子重感情、意志不坚;同时财帛宫干为己,表示这人很舍得花钱帮别人,也容易被骗钱;同时官禄宫干为乙,工作事业上较喜欢一个人做,如果不得不团队合作也是他辅助别人居多,因为“乙”的独来独往仅仅是因为喜欢一人做事,不等于没合作精神。

紫薇斗数照

其余宫干也可以自行与自己的命盘对照看是不是那样子~

更多紫微斗数的探讨,欢迎关注公众号destiny99-wayne,或直接搜我的ID

上篇紫微排盘官禄宫自化忌 官禄宫自化忌命运影响 紫薇斗数官府是什么意思下篇

最新文章

2026年01月
15
农历 冬月廿七
乙巳年【蛇年】
己丑月 己丑日

最新更新

紫薇斗数中同度什么意思

求文珠菩萨婚姻灵签

2019年5月17号晚上出生的女孩起名字要注意什么姓名

2019年7月5号出生的女宝宝五行缺木要如何起名字姓名

中国古代算命的抽签准吗

什么是女命八字无官杀走官杀运呢

相术算命:命相故事之盲人摸骨

2021丑牛年农历六月初七日出生的男孩起名用哪些字?姓名

龙离房子远的风水怎样

民间算命

指纹算命

手相查询

痣相图解

生男生女

眼皮跳测吉凶

喷嚏预测

配对
配对
配对
配对
查询
生日密码