生辰八字算命几斤几两对照表如下:出生年骨重对应表、出生月骨重对应表、出生日骨重对应表等。出生年骨重对应表 甲子一两二钱,丙子一两六钱,戊子一两五钱,庚子七钱,壬子五钱。
我们常常听别人将骨重挂在嘴边,谈论骨重所代表的命运如何如何,那么 称骨算命 中的骨重到底是怎么计算的呢?我们每个人的命到底有几斤几两呢?一起来看看吧。
在白骨算命中,每个人都要分男女命。在断言方面,男版与女版不同。可能男女在计算骨重时命运不同。同样的骨量,男女寿命也有显着差异。几斤几两命怎么算 四两九钱的女人命 四两九钱的女人命,不喜欢和别人吵架。
命重几斤几两查询表
秤命格几斤几两查询 *** 。出生月重量参照表(按农历日期)。
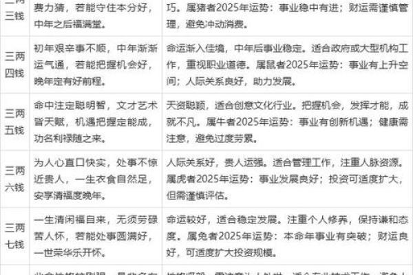
二两六钱:此命为人比较刚强,即 *** 心又劳力。在祖先所在的地方有能力过得十分舒适,知道事情的轻重缓急,为人正直,到老比较喜欢贪一些 *** 宜但是不会说狠毒的话,一生中最不好的就是无法依靠自己的子嗣。

几斤几两命查询表如下:二两二身寒骨冷苦伶仃,此命推来生乞人,碌碌巴巴无度日,终年打拱过平年。二两三此命推来骨自轻,求谋作事事难成,妻儿兄弟应难许,别作散人处他乡。
称命书几斤几两对照表:出生年重:鼠:甲子年一两二钱;丙子年一两六钱;戊子年一两五钱;庚子年七钱;壬子年五钱。牛:乙丑年九钱;丁丑年八钱;己丑年七钱;辛丑年七钱;癸丑年七钱。
进入2021年之后的称骨算命书与往年有所出入,下面我们一起看看称命书几斤几两2021对照表。
生辰八字算命几斤几两对照表解释1、几斤几两算命是根据出生的年月日以及时辰对应的重量,分别相加得到的总重量,然后查对应的批注诗,通过批注诗判断命运。
2、生辰八字算命几斤几两对照表如下:出生年骨重对应表、出生月骨重对应表、出生日骨重对应表等。出生年骨重对应表 甲子一两二钱,丙子一两六钱,戊子一两五钱,庚子七钱,壬子五钱。
3、廿五:一两五生辰八字算命表。廿六:一两八 廿七:七钱 廿八:八钱从生日看一个人寿命。廿九:一两六 三十:六钱 出生时辰命的重量:子时(23:00-1:00点):一两六几斤几两算命详细解释2021年。
算算你几斤几两命超准,几斤几两称骨准到死1、算算你几斤几两命超准:几斤几两称骨准到死 一个人出生的年、月、日、时各有定数,年、月、日、时的重量都有具体规定。只要把年、月、日、时的重量加在一起,按照“称骨歌”一查,就可确定这个人一生的命运。
2、年、月、日、时骨重加在一起(2+0.6+0.5+6=9),此人总骨重是三两九钱。查看三两九钱的“称骨歌”,就是这个人一生的命运。

3、一般3两4以后的命都比较不错,7两1,7两2是大富大贵之命,非常少见。7两1是王孙贵族之命,一人之下万人之上。
4、几斤几两算命是根据出生的年月日以及时辰对应的重量,分别相加得到的总重量,然后查对应的批注诗,通过批注诗判断命运。